近日,市场监管总局等九部门发布了关于印发《生产性服务业标准化三年行动计划(2019-2021年)》的通知。通知提到,在知识产权等相关领域构建完善符合我国经济社会发展需求的标准体系,统筹制定知识产权创造、运用、保护、管理、服务等标准。

近日,市场监管总局等九部门发布了关于印发《生产性服务业标准化三年行动计划(2019-2021年)》的通知。
通知提到:
(二)科创服务。
以满足科技创新需求和提升产业创新能力为目标,重点围绕技术转移、检验检测认证、创业孵化、知识产权、科技咨询、研究开发、工业设计等领域,在科创服务新方法、新模式以及基础能力建设等方面开展标准制修订工作,积极推动具有国际引领性的科创服务方法、模式标准成为国际标准。到2021年,初步完善科创服务标准体系,制修订标准30项左右;推动3个城市区域开 展标准应用示范,建设1个知识产权技术标准创新基地;在全国范围内开展约50场次标准宣贯活动,培训人员约2000人次;力争在知识产权领域提出或参与国际标准研制1—2项。(责任部门:科技部、工业和信息化部、知识产权局、市场监管总局按职责分 工负责)
知识产权标准。在知识产权等相关领域构建完善符合我国经济社会发展需求的标准体系,统筹制定知识产权创造、运用、保护、管理、服务等标准。
支持标准化研究机构和重点企业提出或参与创新过程知识产权管理、 试验检测与评估等领域的国际标准提案及研究制定工作,推动我国科创服 务领域标准化工作水平向国际中高端水平看齐。
(四)服务外包。
服务外包重点标准研制
针对服务外包与各行业融合发展、产业链各环节相衔接的特点,重点研究服务外包业务接发包流程管控的标准要求,统筹制定项目咨询、解决方案设计、服务交付、保密管理、质量控制、知识产权保护等全过程的服务外包 能力成熟度标准。
(九)现代商贸。
现代商贸重点标准研制
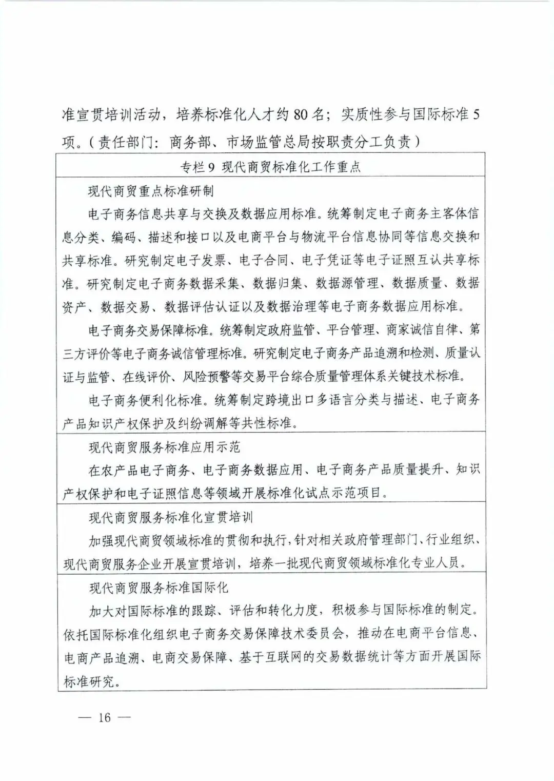
电子商务便利化标准。统筹制定跨境出口多语言分类与描述、电子商务产品知识产权保护及纠纷调解等共性标准。
附:市场监管总局等九部门关于印发《生产性服务业标准化三年行动计划(2019-2021年)》的通知全文


















